Integrált Önkormányzati Térinformatikai Rendszer

Önkormányzati Hírlevél


www.rudaskarig.hu
mail@rudaskarig.hu

Hírlevelünk célja, hogy partnereinket rendszeresen tájékoztassuk a GISPÁN®-nal kapcsolatos hírekről.

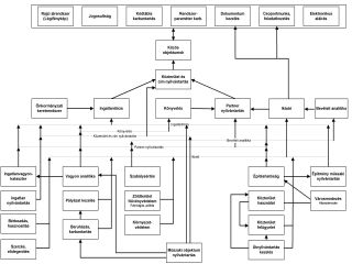
INTEGRÁLT IRATKEZELŐ ALRENDSZER!

GISPÁN Iratkezelő alrendszer

   A nagyításhoz kattintson a képre!

 

 

Tisztelt Partnerünk!


2008. január 1-től a 24/2006. (IV.29) BM-IHM-NKÖM egységes rendelet, és a 195/2005. (IX.22.), valamint a 335/2005. (XII.29) kormányrendeletek értelmében közfeladatot ellátó szervezetek kizárólag tanúsított iratkezelő szoftvert használhatnak.

 

A változó kormányzati szabályozás egy a számtalan nehézség közül, amellyel napjainkban az Önkormányzatoknak szembe kell nézniük. Ennek biztosítása érdekében növelni kell a működés hatékonyságát.

 

Ebben nyújt segítséget a GISPÁN® Iratkezelő alrendszer.

 

Előnyei:

 

-          Integráció

Biztosítja az együttműködést a hatósági ügykezelő GISPÁN® alrendszerekkel (Építéshatóság; Közterület felügyelet; Közterület használat; Hasznosítás; Zöldterület, növényvédelem (Fa kivágási, pótlási engedély); Pályázat kezelés; Beruházás, karbantartás; Útnyilvántartás; Városrendezés)

 

-          Egységes partner és címnyilvántartás

Segítségével gyorsabbá válik az ügyiratok iktatása

 

-          Statisztikák egyszerű készítése

Hatósági, KSH, Ügyiratforgalmi statisztikák generálása

 

Várjuk jelentkezését!

 

 

Készítette: Rudas & Karig Kft.
Kapcsolatfelvétel: Kocsis Rita (1) 316-0506, (20) 556-5661
kocsis.rita@rudaskarig.hu
www.rudaskarig.hu